欢迎访问山东博泰计量检测有限公司官网!
18815367111
0536-2255605
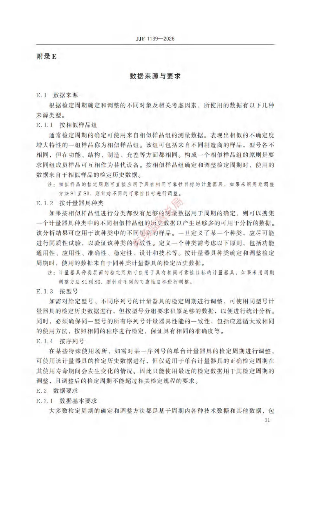
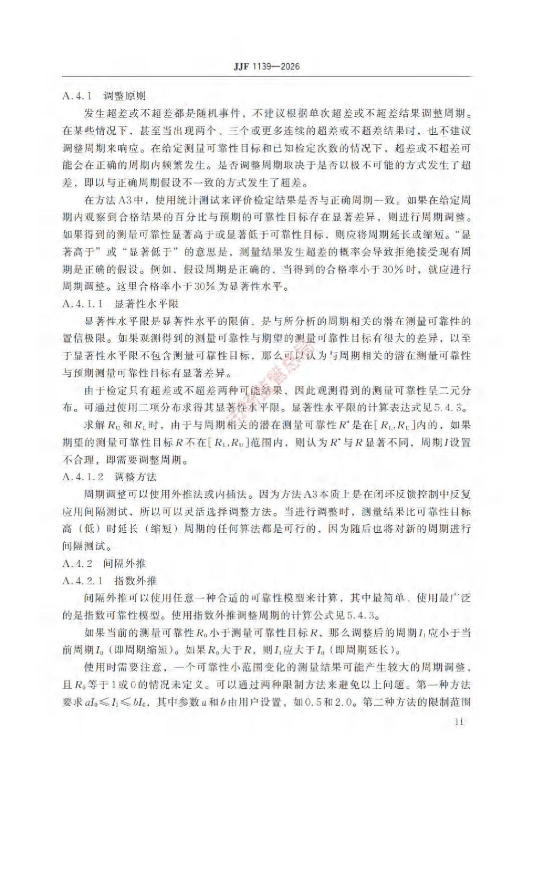
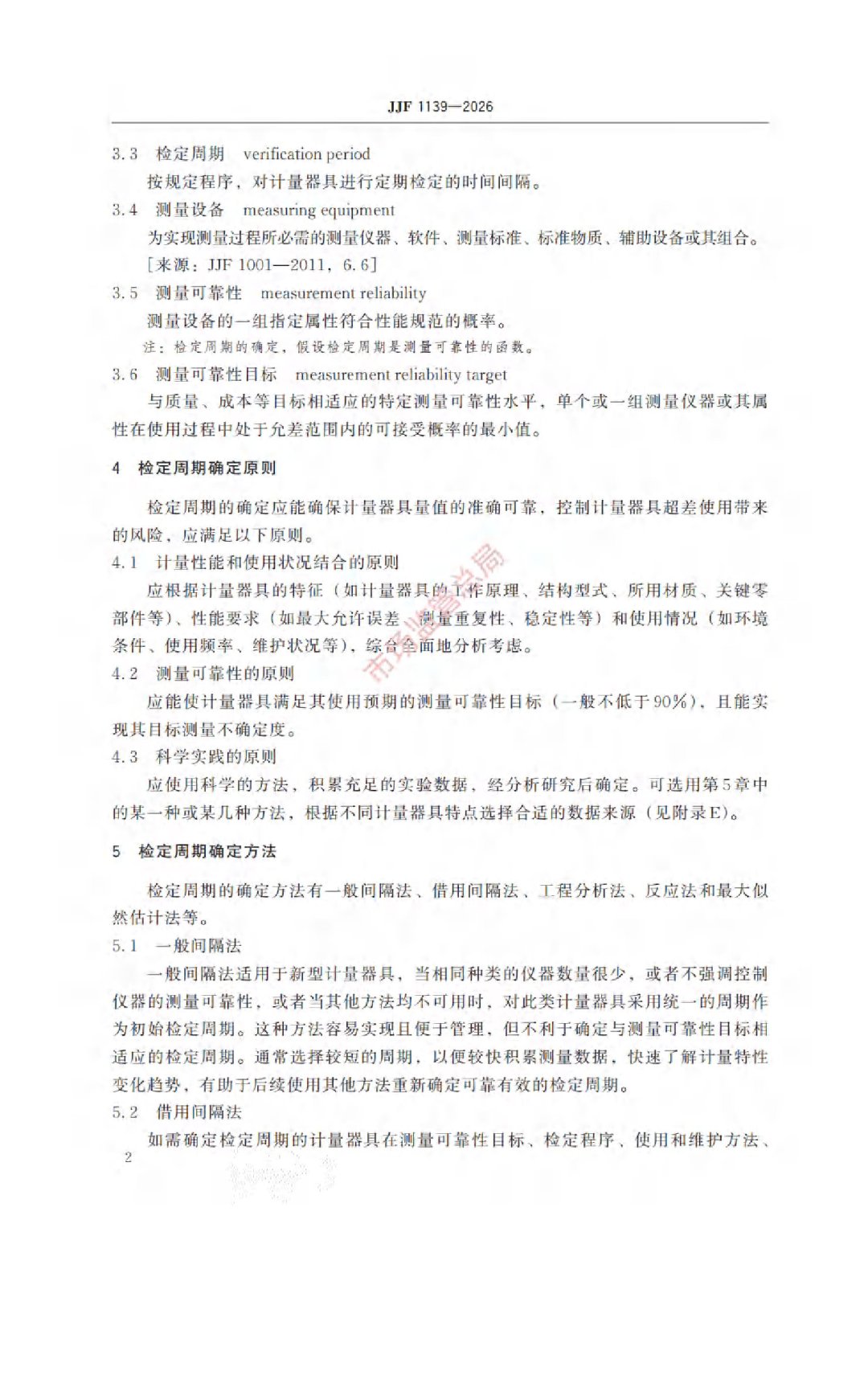
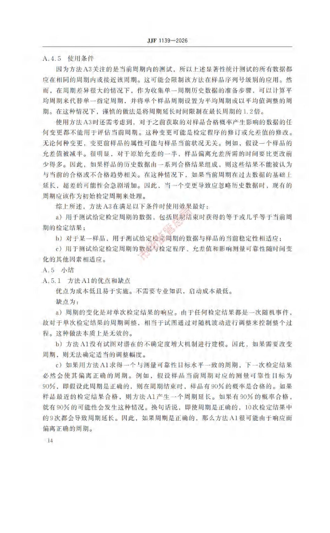
JJF1139-2026《计量器具检定周期确定原则和方法》发布,计量器具检定周期确定原则和方法已更新!-行业新闻-山东博泰计量检测有限公司-潍坊独立第三方检验检测机构
联系我们

山东博泰计量检测有限公司

地址:山东省潍坊高新区新城街道玉清社区光电东路16号4号厂房556室
手机:18815367111

咨询热线0536-2255605

JJF1139-2026《计量器具检定周期确定原则和方法》发布,计量器具检定周期确定原则和方法已更新!

发布时间:2026-03-05}人气:80

国家市场监督管理总局已于2026年1月24日发布新版JJF1139-2026《计量器具检定周期确定原则和方法》,将于2026年7月24日正式实施,替代旧版JJF1139-2005



推荐资讯

18815367111