咨询热线0536-2255605
开篇痛点:校准周期“一刀切”?2026年新规打破常规!“所有仪器都按 12 个月校准”“明明很少用的仪表,却要跟着生产线设备频繁送检”—— 这些计量管理痛点,将随着 2026···

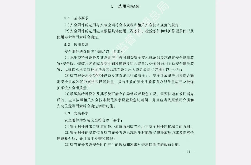
最近市场监管总局正式发布了TSG 92—2026《承压类特种设备安全附件安全技术规程》,安全附件就像设备的 “安全保险丝”,这次新规对它的选用和安装都做了更明确、更严格的要···

“三八”国际妇女节来临之际,为感谢大家一直以来的辛勤付出,公司组织开展了《飞驰人生》观影活动,让大家在光影中放松身心、汲取力量。观影时,大家全神贯注,感受影片传···

国家市场监督管理总局已于2026年1月24日发布新版JJF1139-2026《计量器具检定周期确定原则和方法》,将于2026年7月24日正式实施,替代旧版JJF1139-2005

按照有关部门的部署,开工第一天,山东博泰检测公司在三楼培训室举办安全 “开工第一课”。首先,公司全体人员统一观看了山东省安全生产警示教育片,然后,集中学习了《博泰···

窗外寒风凛冽,室内热气腾腾。2月7日,新落成的博泰计量实验大楼多功能厅隆欢声笑语春意盎然,山东博泰计量检测有限公司全体员工和退离休老干部齐聚一堂,共同庆贺马年新春···
